
LATERAL SIDE

MEDIAL SIDE

TOP-DOWN

HEEL

SOLE

HEAD-ON

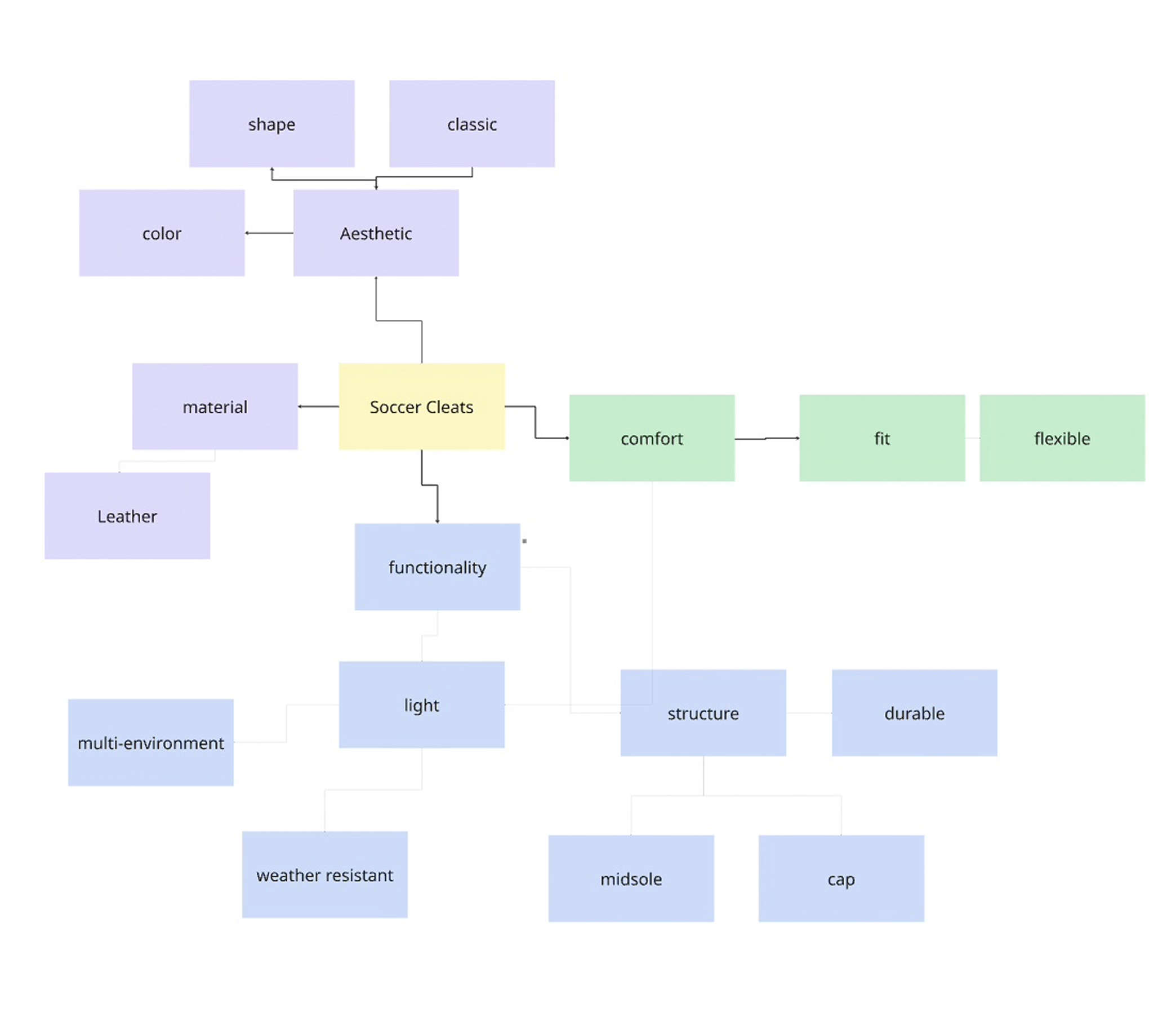
I created a medium fidelity soccer cleat, using real leather for the upper, along with styrofoam and a hardening putty for the sole. With two layers of thin leather on the upper, it creates a thin surface mimicking barefoot like synthetic materials, while having the raw natural qualities of leather. The contrasting grey and navy colors create aesthetic contrast. With a second layer of leather, mainly over the striking areas where a player's foot makes contact with the ball, there is added comfort, padding, and protection.
Adobe Illustrator
Pen on Ink
Figma
Sewing (stitching the upper)
Forming Clay
Navy Calf Skin Leather
Grey Faux Leather


Biggest opportunity:
High level athletes looking to enhance performance while looking stylish on the pitch, since they are willing to spend more money to feel confident and the best they can be while playing.
Leather soccer cleats are often bulky and too padded not leaving enough of a raw touch on the ball, meaning the comfort gained from a leather upper comes with sacrifices.
Shape conforms to the foot, not restricting but not loose.
Using a soft leather that is soft and plush for maximum comfort.
Having an accessible color palette that goes with many uniforms.
Thin upper to make the ball feel as close to one's foot as possible.
Clean timeless design that is innovative and different.




We have the opportunity to create a pair of soccer cleats that changes the way leather cleats are perceived by the soccer community. With a lightweight cleat that has the natural qualities of leather, the best of a thin synthetic upper and padded soft leather upper can be combined into the best leather cleat possible.

